
為深入貫徹落實《國務院辦公廳關于發展眾創空間推進大眾創新創業的指導意見》(國辦發〔2015〕9號),有效促進農業領域創新創業,根據科技部《發展“星創天地”工作指引》(國科發〔2016〕210號)、《湖北省星創天地備案暫行管理辦法》(鄂科技規〔2020〕1號)、鄂州市科技局《關于開展2022年度市級星創天地備案工作的通知》要求,經運營主體申報、區科技管理部門推薦、專家評審、現場考察,局黨組研究決定,現將擬備案為2022年度市級星創天地名單予以公示(詳情見附件),公示期為2022年11月3日至10日。
公示期間,如有異議,請以書面材料向市科技局反映。對匿名、無聯系方式或無具體事實根據的異議,不予受理。
聯系電話:027-60896571
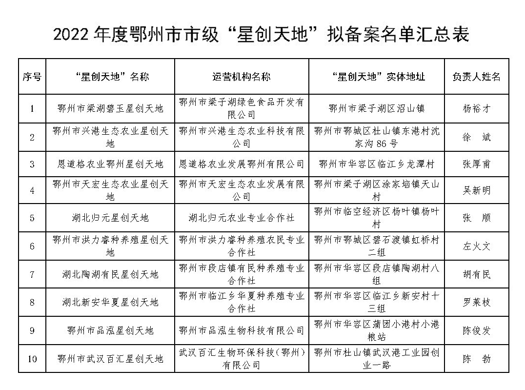
附件:2022年度鄂州市市級“星創天地”擬備案名單匯總表

版權所有:泰斗科創 泰斗知產 泰山北斗專利 泰斗法律 泰斗財稅 鄂ICP備14020250號-2 鄂公網安備 42011202000223號 技術支持:中網維優
官方微信